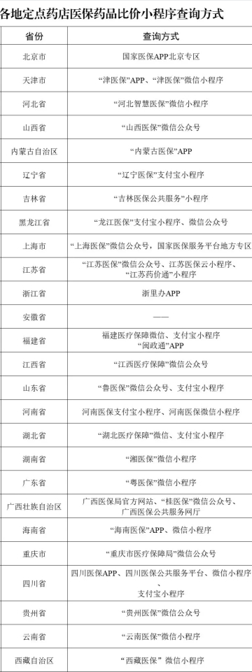
医保药品比价小程序究竟如何查找?哪些省份已开通这项便民服务?针对这些用户普遍关心的问题,本文将详细介绍药品比价系统的使用方法和覆盖范围。目前全国已有29个省级行政区上线该功能,通过支付宝、微信小程序搜索即可快速查询药品价格差异。

用户可通过主流支付平台轻松访问比价服务,操作十分便捷。全国已有29个省(自治区、直辖市)及新疆生产建设兵团开通此项功能,支持药品价格实时比对、附近药店导航等实用功能。


各省市小程序命名存在差异,例如湖北省使用"湖北医疗保障"作为官方小程序名称。具体操作流程如下:
1.打开微信小程序搜索【湖北医疗保障】

2.进入主界面后点击【更多】选项

3.页面下滑选择【定点药店医保药品比价查询】功能

4.输入需要查询的药品名称

5.选择零售药房类别查看具体门店信息

6.系统将显示查询结果,用户可根据价格或距离筛选合适药店

以上就是小编为大家带来的医保药品比价小程序使用指南全部内容,想了解更多便民服务资讯?请持续关注本站。