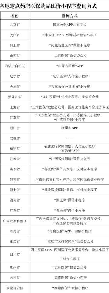
医保药品比价小程序如何查找?哪些省份已开通服务?这是许多用户关心的热点问题。目前全国已有29个省级行政区上线药店比价功能,通过支付宝或微信小程序即可查询药品价格、对比不同药房售价并获取导航信息。本文将详细介绍各地区小程序名称及具体操作步骤。

支付宝、微信直接搜索对应省份的小程序名称即可访问。该系统覆盖29个省(自治区、直辖市)及新疆生产建设兵团,支持药品价格实时查询、多店比价和地理位置导航三大核心功能。
各省份医药比价小程序均采用"省份+医疗保障"的命名规则,例如湖北省的小程序名为"湖北医疗保障"。以下是具体操作流程图示:


以湖北省为例,详细使用步骤如下:
1.打开微信搜索【湖北医疗保障】小程序

2.进入主界面点击【更多】选项

3.滑动页面选择【定点药店医保药品比价查询】功能

4.输入需要查询的药品名称

5.选择零售药房类型查看附近药店列表

6.系统将显示药品价格对比结果,可按价格或距离排序筛选

以上就是小编为大家带来的医保药品比价小程序使用教程全部内容,想了解更多医保便民服务资讯?请持续关注本站。