首页
首页> 游戏攻略> 《轮回之兽》海量截图和游戏总监专访已开发六年、非完全开放世界

《轮回之兽》海量截图和游戏总监专访已开发六年、非完全开放世界

作者:佚名时间:2026-02-04 17:43:01

日媒Famitsu采访了《轮回之兽》Game Freak开发部副总经理兼总监古岛康太,询问了多方面问题,包括世界观、游戏玩法、战斗系统、游戏时长和开发结构等等。

据悉,《轮回之兽》已开发6年,借助了外包帮助游戏时间可能长达40小时,故事背景设定在公元4026年的后末日日本,人类几乎灭绝。本作并不是开放世界,被描述为“单行道”,有多种难度选项。

采访要点总结:

日媒Famitsu采访全文:

由Game Freak打造的最新作《Beast of Reincarnation》(ビースト・オブ・リンカネーション),是一款以西历4026年、文明崩坏后的日本为舞台的动作RPG。

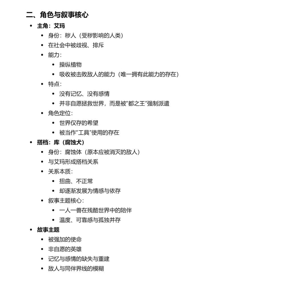
长期作为“秽人”而被排斥的少女艾玛,将与搭档“腐蚀犬”库一同,为了将人类从灭绝边缘拯救出来,踏上追寻世界崩坏真相的旅途。

在Xbox Developer Direct 2026上,本作公开了最新情报,不仅放出了时长超过10分钟的实机影像,也正式确定将于2026年夏季发售。在玩家期待不断升温之际,我们第一时间采访了本作导演古岛康太。

从开发缘起、宏大的世界观、一人一兽之间意外却深刻的关系性叙事,到融合动作与指令的战斗系统,以及独特的开发体制,本次采访内容信息量十足。

在残酷世界中的“一人一兽”之旅:相伴的可靠、温度,以及孤独

——首先想谈谈这次公开的10分钟实机影像,内容非常精彩,让人对游戏玩法产生了极大的期待和想象空间。本作无论在风格、类型还是技术层面,都与以往Game Freak的作品截然不同,给人一种“Game Freak全新挑战”的感觉。能否谈谈你对这个项目的投入与决心?

古岛:

这么说可能有点让人意外,其实我们并不是一开始就抱着“要做一款和过去完全不同的作品”这样的强烈意识。单纯是先有了一个非常想要描绘的核心概念,然后不断思考要用怎样的表现方式和玩法体验,才能把它做到最好。结果自然就变成了一部和以往完全不同的作品。

——那么,这个最初想要描绘的概念是什么?

古岛:

一开始我们并没有限定类型或风格,而是从比较感性的层面去寻找灵感。最终让我们觉得“就是这个”的,是艾玛与库——一人一兽在残酷世界中旅行的概念。

在极端严酷的环境下生存所带来的孤独感,以及即便如此,身边仍有同伴所带来的可靠与温度,这正是本作的根基。

——也就是说,系统和剧情设定都是在此之后逐步搭建起来的?

古岛:是的。我们始终围绕着“如何最大化一人一兽的关系性”来进行构建。比如在动作RPG中,战斗系统就应该体现两者互相协助、缺一不可;又比如,为了表现孤独感,故事应该如何展开等等,都是这样一步步思考的。

——偏写实的画面风格对Game Freak来说也相当新鲜,这同样是为了突出一人一兽的魅力吗?

古岛:正是如此。既然要描绘关系性的成长,舞台自然应该是一个残酷的世界。为了呈现这种世界,背景采用偏真实的质感会更合适。

不过角色本身并没有完全写实,而是做了适度的变形,这种对比是有意为之的。

我相信你们使用的是UE5(虚幻5)进行开发,这对Game Freak来说也是第一次。

古岛:是的,这是我们公司第一次使用UE5进行开发。

游戏背景设定在4026年的日本,那时人类已经灭绝。世界自然资源丰富,但过去文明的痕迹依然清晰可见。请您再介绍一下游戏的世界观和故事背景。

古岛:由于故事设定是穿越一个严酷的世界,我希望这个世界尽可能地满目疮痍所以我决定将故事设定在遥远的未来。由于“轮回之兽”的影响,世界污秽不堪,几乎所有人类都已消失。少数幸存的人类勉强在聚落中生存,但这些聚落由“魔像”统治,使得人类的生存环境极其恶劣。

什么是魔像?

古岛 它们是将人类灵魂移植到机器中的生物。由于它们原本是人类,所以能够进行对话,但由于存在时间过长,魔像在等级制度中占据顶端,是殖民地的统治阶级。

从宏观角度来看,尽管这是一个颓废的世界,但为了构建故事,必须存在一个主角可以与之互动的实体。然而,如果大量人类存活下来,就会破坏故事的设定,所以我引入了魔像这一实体来解决这个问题。

这确实是一个逻辑严密、前后一致的结构。魔像可以说是殖民地中的强大存在,但它们对人类并没有明显的敌意。

古岛 基本上是这样。然而,有些魔像存在的时间太长,灵魂已经腐化,导致它们失去自我意识并陷入狂暴状态。艾玛和库有时会成为这类魔像的敌人。

艾玛和库此行的目的是什么?

古岛 目标是通过击败轮回之兽来净化世界。轮回之兽是污秽的源头,也是这个世界最强大的存在艾玛本人是一位“污秽之人”,她的身体已被污秽侵蚀,即使在族群内部也备受排斥。然而,正因为她是污秽之人,她拥有操控植物的特殊能力,这使她非常适合战斗。

除了污秽之人的能力之外,艾玛还拥有吸收战败敌人力量的独特能力。在她的旅途中,她的道路将被“腐化之躯”——被污秽寄生的动物——所阻挡。其中不乏被称为“首领”的强大个体,但艾玛通过击败它们并吸收它们的力量而不断成长。她的力量最终将足以击败轮回之兽。换句话说,艾玛是这个世界上唯一的希望。

即使在“不洁者”之中,他们也显得格外特殊,正因如此,他们背负着残酷的命运。艾玛会心甘情愿地踏上拯救世界的旅程吗?

古岛 不,这是都城人类领袖——都城之王——的命令。一般来说,人类由魔像统治,但都城特殊,并非由魔像统治。统治都城的这个人,是世上最有权势的人。

所以,艾玛被迫违背自己的意愿踏上旅程……

古岛 说实话,艾玛既没有记忆也没有情感他们在日常生活中扮演着各种角色,而打败轮回之兽就是其中之一。

什么……艾玛也有这样的背景,而且,魔像和人类之间的关系也并非简单。话说回来,魔像和腐朽的躯体之间真的存在对立关系吗?

古岛 这的确如此。随着故事的推进,我们看到了魔像与腐化之躯之间的冲突。

轮回之兽,污秽蔓延世界的源头,以及它们所依附的腐尸,都存在于此,而由魔像领导的人类殖民地则在进行着某种形式的反抗。另一方面,首都中也存在着一些不受魔像控制的人,他们可以绕过魔像直接向殖民地的人类下达命令。这个世界观相当丰富,引人入胜。我也很想了解更多关于艾玛和库之间的关系。

古岛 库是一个腐朽的生物。本质上,他是人类的敌人,也是艾玛必须击败的目标。然而,他和他的同伴却结伴而行。我希望你能见证他们之间这段曲折而又动人的故事。

艾玛和库为何会走到一起?失去记忆和情感的艾玛在旅途中又会发生怎样的变化?最终,她又将迎来怎样的结局?我希望你能亲自体验这款游戏,感受这一切。

战斗系统在高速动作和超慢速指令选择之间交替进行。

故事背景设定在日本。你为什么选择这个背景?

古岛 这同样源于我想让艾玛和库的旅程充满艰辛。他们的道路并非一帆风顺,而是崎岖不平,时而狭窄,时而宽阔,四周群山环绕,地势高低不平。当我想到一个地形兼具所有这些特点的地方时,我立刻想到了日本。

故事伊始,艾玛和库从殖民地前往首都,这借鉴了现代人从关东地区前往京都的旅程。

从关东到京都!这很有道理。顺便问一下,玩家们有没有觉得哪些地方或场景非常具有日本特色?

古岛 我们准备了很多东西,希望你们会期待。

对了,看起来制作方准备了一张从关东地区一直延伸到京都的超大地图,请问会有开放世界元素吗?

古岛 这是一段漫长的旅程,所以我们准备了各种各样的地图。一条宽阔的道路最好这样理解:这并非一个完全开放的世界,而是通往首都的道路被划分成若干阶段,称为“区域”,地图也被分割成不同的区域。

虽然是一条线性路线,但并非只是单调乏味的步行;你可以体验到运用艾玛“不洁”能力的植物系特色战斗。当然,你也会遭遇与腐尸和横冲直撞的魔像的战斗。

请详细介绍一下战斗系统。

古岛 玩家操控艾玛,体验实时动作战斗。游戏的一大特色是与库并肩作战。库的战斗方式分为两部分:一部分是使用预设技能的自主行动,另一部分是被称为“激活技”的特殊动作,玩家可以随时发出指令发动。

库可以学习各种各样的技能,例如攻击敌人、治疗艾玛、施加增益效果以及设置陷阱。通过预先选择和设置这些技能,它们会在战斗中的合适时机使用。此外,玩家还可以使用名为“激活技”的强力技能。在战斗中按下特定按钮,即可弹出可用的激活技列表,玩家可以通过选择指令来发动这些技能。需要注意的是,在选择指令时,游戏时间流逝得非常缓慢,这为玩家提供了冷静思考的空间。

所以,这套战斗系统结合了实时动作和指令选择。能够在快节奏的动作战斗中随时暂停时间,听起来既新颖又有趣。激活技的使用频率高吗?

古岛 我觉得你会经常用到它。艾玛通过格挡来积累觉醒技能所需的点数,战斗的基本流程就是格挡、积累点数,然后释放觉醒技能。

觉醒技能本身就很强大,但我认为它最独特之处在于,它能让你有时间冷静下来思考策略。

因此,玩家无需再进行无休止的战斗而喘息,可以随时创造自己的“思考时间”。库伊会根据情况自动使用技能,让与伙伴并肩作战更加可靠。你可以设置多少个技能呢?

古岛 一开始你只有一个,但随着你与小库的亲密度增加,数量会逐渐增加,你最多可以设置六个。

如何提升亲密度?

古岛 这包括喂食和抚摸等身体接触。

所以这里面包含着对小库纯粹的爱。我惊讶于这与他们的世界观竟然有如此大的反差(笑)。

古岛 请多多爱她(笑)。不过,如果这在游戏中变得过于有利可图,就会变成一种为了利益而进行的物质行为,而不是表达对Coo的爱,所以我们在这方面做了一些调整。随着剧情的推进,亲密度也会增加,希望大家能够享受与Coo的肢体接触本身。

对了,小库最喜欢吃什么呢?

古岛 肉。还有收集食材、一起烹饪和享用美食的环节,所以请给他们一些肉吧(笑)。

——看来库的出现不仅能为艾玛带来重要的治愈,也能在玩家这段艰辛的旅程中给予他们帮助。回到战斗系统的话题,请介绍一下艾玛的战斗风格和成长过程。

古岛 艾玛和库各有三个技能树。旨在让玩家展现个性,并提供丰富的战斗风格除了近战之外,你还可以使用远程武器攻击并进行潜行行动。

除了这些攻击方式之外,你还可以通过其他方式改变你的战斗风格。例如,你可以学习更多主动技能,也可以选择被动技能来提升你的各项属性或增加你的生命恢复量。

我明白了。你可以享受技巧型的玩法,也可以优先提升属性来通关。所以这些并非完全独立的风格,而是一系列选择的渐变。加上库的支援和技能强化系统,这款游戏似乎旨在让即使是不擅长动作游戏的玩家也能轻松上手。你觉得呢?

古岛 正如你所说,我们努力让即使是不擅长动作游戏的人也能享受游戏乐趣。你也可以选择难度级别,所以如果你不确定,我建议降低难度。就我个人而言,如果玩家能够通过降低难度来享受游戏,我会非常高兴,这得益于我们精心设计的技能树系统和库的支援机制。

我认为这个类型的游戏本身就很难。我猜想每个区域出现的 Boss 都特别难对付,但这款游戏的设计初衷是否就是鼓励玩家享受反复尝试的过程,并假定他们肯定会失败一次呢?

古岛 没错。我认为游戏中肯定会有失败的时候,我希望玩家能够享受试错的过程,下次尝试不同的战斗风格,或者调整库的技能。然而,无法一次通关,或者需要重试几十次甚至几百次,所以我也这么认为。

顺便问一下,库乌有可能被打败吗?

古岛 是的。库也有一定的耐力,所以他也有可能被打败。

那比自己被打败还要糟糕……Game Freak多年来积累了丰富的经验,擅长以引人入胜的方式描绘人类与生物或生态系统之间的关系,但这是否对这款游戏产生了任何影响呢?

古岛 这不仅关乎技术,也关乎我们的基因和传统。这是一种我们引以为傲的东西,所以我们在制作上投入了大量精力。然而,这次的画风与以往有很多不同之处。除了库乌之外,腐蚀形态基本上都被描绘成一种威胁,因此我们力求展现出一种不同于可爱或酷炫的魅力。

许多外部创作者和艺术家参与其中,Game Freak 负责主导方向和项目。

除了艾玛之外,还有其他主要的人类角色吗?

古岛 虽然她没有加入队伍,但有个名叫神乐的角色和艾玛、库关系很好。有一幕是她们一起吃晚饭。此外,还有个名叫苦无的女性角色,和艾玛一样,也是个不纯洁的人。

尽管艾玛和库是主角,但故事也描绘了人际关系。

古岛 是的。不仅过场动画,就连普通对话也它被记录在。

说到配音,我想游戏里很多音乐应该也都有人声吧?是这样吗?

古岛 的确,我们运用了大量的人声歌曲。这些歌曲不仅饱含人声,而且我们觉得,为了传达孤独感——这是这部作品的一个重要主题——我们需要的不仅仅是声音,还有人声。但这同时也是一种感官体验。

请再次解释一下标题“轮回之兽”的含义。直译过来就是“轮回之兽”……

古岛 我不能过多赘述这部分,因为它关乎故事的核心,但“轮回”构成了这个世界的基础。“前世”也是一个重要的词汇。

你说前世?

古岛 例如,魔像是一种机器,它被移植了人类的灵魂,这意味着它们在前世是人类。

我很期待看到游戏会如何展现这一点。顺便问一下,我猜这主要是一款单人游戏,但它是否包含在线元素呢?

古岛 我们希望重视每个人与宠物之间的关系,因此我们特意没有加入任何线上元素。

您预计这款游戏会持续多久?

古岛 我们估计大约需要40个小时。但是,其中一些环节需要投入大量精力,所以有些人我也这么认为。

现在,我们来聊聊这款游戏的开发过程。在2026年Xbox开发者直面会上发布的视频中,大塚明夫的声音非常震撼,而且还提到了插画师幸田一马(《浪人》)和数字艺术家森田由纪等知名艺术家的名字。请您介绍一下这款游戏的开发架构以及参与其中的创作人员。

古岛 这款游戏是Game Freak和Fictions的合作项目,但Game Freak基本上搭建了整个开发架构。然而,实现这款游戏的概念需要许多我们尚未掌握的技术和我们自身不具备的审美,因此我们向各个领域的人士寻求帮助。要一一列举需要很长时间,但正如您所提到的,其中不乏一些知名人士。

这么多外部创作者和艺术家的参与对游戏开发产生了怎样的影响?

古岛 他们不仅弥补了我们工作中的不足,而且他们每个人独特的个性碰撞在一起,产生了许多有趣的互动和相互启发,最终取得了超出我们预期的成果。这对我们来说也是一次非常棒的经历。

虽然有很多外部人员参与其中,但有多少Game Freak成员参与了这款游戏的开发呢?

古岛 Game Freak还有其他项目要忙,所以参与本作的内部成员人数主要职责是承担领导和指导各个部门的核心角色。

这个角度来看,这款游戏对Game Freak来说似乎有些不同寻常。开发工作始于六年前,您如何看待这段历程?期间是否遇到过什么波折,还是总体上比较顺利?

古岛 在早期探索阶段,我们经历了很多尝试和失败,但从那时起,我认为我们一直在稳步推进项目。至少,没有出现任何明显的难题导致开发停滞。

这真是太好了。发布日期也定在了2026年夏季,我相信全世界的粉丝都非常期待。最后,请您介绍一下目前的开发进展,并想对粉丝们说些什么。

古岛 这是一个关于一人一兽在严酷世界中冒险的故事。从中,我们可以感受到伙伴间的可靠与温暖,以及孤独的滋味。我们创造《转生之兽》的世界,正是为了表达这种感受。游戏目前已可从头到尾完整体验,我们正在进行最后的润色工作。希望大家能够关注艾玛和库的命运,以及最终的结局。我们相信,我们创造的作品不仅在世界观上,也在游戏系统上,都充分体现了“一人一兽”的概念。如果您对动作角色扮演游戏感兴趣,我们非常欢迎您体验这款游戏。

相关阅读

热门文章

人气下载推荐